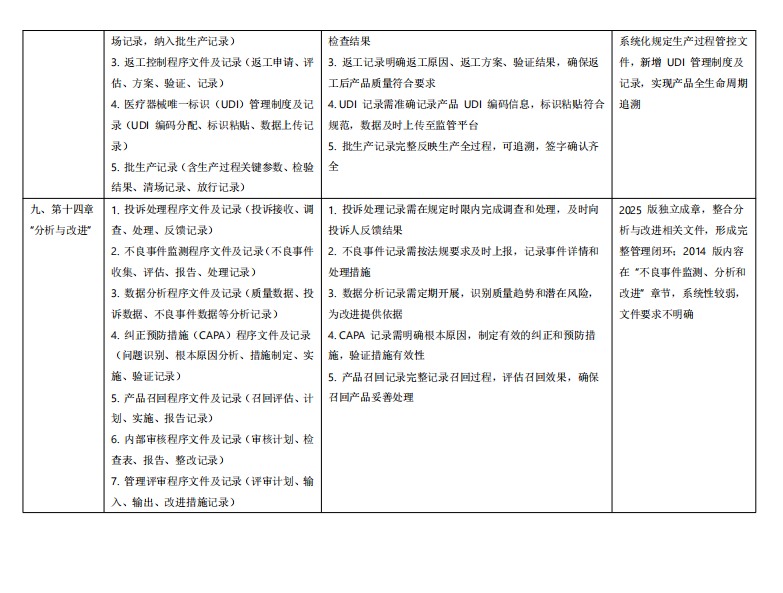
隨著醫療器械行業的持續進步與監管環境的不斷優化,小編整理並對比了2025年版與2014年版《醫療器械生產質量管理規範》的文件及記錄清單。新規範在繼承經典的基礎上,創新性地擴展了適用範圍,強化了質量管理的係統性與數字化要求,為醫療器械生產的每一個環節提供了更為詳盡和科學的指導。
2025年版與2014年版《醫療器械生產質量管理規範》文件及記錄清單(見下表):




隨著醫療器械行業的持續進步與監管環境的不斷優化,小編整理並對比了2025年版與2014年版《醫療器械生產質量管理規範》的文件及記錄清單。新規範在繼承經典的基礎上,創新性地擴展了適用範圍,強化了質量管理的係統性與數字化要求,為醫療器械生產的每一個環節提供了更為詳盡和科學的指導。
2025年版與2014年版《醫療器械生產質量管理規範》文件及記錄清單(見下表):



