公告通知
您的位置:首頁2022世界杯南美区预选赛 公告通知

8月7日,國家藥監局醫療器械標準管理中心發布幾則關於征求醫療器械行業標準意見的通知,通知顯示,近期共有16項標準形成了征求意見稿,具體明細如下:

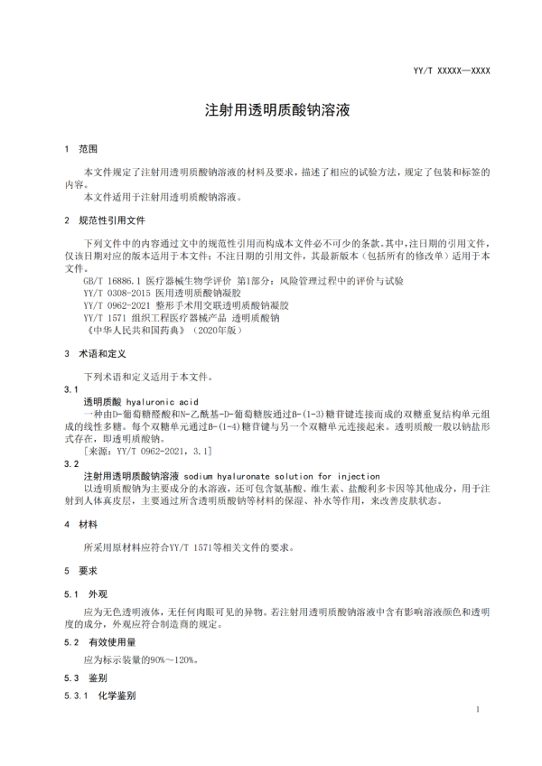
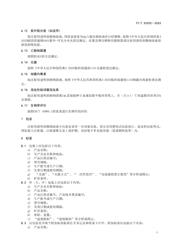
我們將《注射用透明質酸鈉溶液》征求意見稿正文內容以圖片形式轉載如下:





信息來源:國家藥監局醫療器械標準管理中心
排版整理:金飛鷹藥械
醫療器械注冊谘詢認準金飛鷹
深圳:0755-86194173
廣州:020 - 82177679
四川:028 - 68214295
湖南:0731-22881823
湖北:181-3873-5940
江蘇:135-5494-7827
廣西:188-2288-8311
海南:135-3810-3052