三類醫療器械生產許可證延續
- 立即谘詢
-
全國服務熱線:
400-888-7587
400-888-7587
♛辦理條件/ Conditions
(1)持有本企業的《醫療器械注冊證》
(2)符合《醫療器械監督管理條例》第二十條、《醫療器械生產質量管理規範》第九條、第十三條要求,有與生產的醫療器械相適應的生產場地、環境條件、生產設備以及專業技術人員;企業應當具有與所生產產品及生產規模相適應的生產設備,生產、倉儲場地和環境。企業生產對環境和設備等有特殊要求的醫療器械的,應當符合國家標準、行業標準和國家有關規定;
(3)符合《醫療器械監督管理條例》第二十條、《醫療器械生產質量管理規範》第五條、第八條、第九條、第二十一條要求,有對生產的醫療器械進行質量檢驗的機構或者專職檢驗人員以及檢驗設備;企業的生產、質量和技術負責人應當具有與所生產醫療器械相適應的專業能力,並掌握國家有關醫療器械監督管理的法律、法規和規章以及相關產品質量、技術的規定,質量負責人不得同時兼任生產負責人;
(4)符合《醫療器械監督管理條例》第二十條、《醫療器械生產質量管理規範》第二十四至二十七條要求,有保證醫療器械質量的管理製度;
(5)符合《醫療器械監督管理條例》第二十條、《醫療器械生產質量管理規範》第六十二至六十六條要求,有與生產的醫療器械相適應的售後服務能力;
(6)符合《醫療器械監督管理條例》第二十條、《醫療器械生產質量管理規範》第二十八至三十八要求,符合產品研製、生產工藝文件規定的要求;
(7)企業應當保存與醫療器械生產和經營有關的法律、法規、規章和有關技術標準。
政府官方原文鏈接:
http://www.gdzwfw.gov.cn/portal/guide/11440000MB2D034421244017201600402
۞申請材料清單/ List of application materials
1、《醫療器械生產許可延續申請表》 2、醫療器械生產許可證 3、營業執照 |
4、申請材料真實性的自我保證聲明,包括申請材料目錄和企業對材料作出如有虛假承擔法律責任的承諾,申請檢查確認書。 5、凡申請企業申報材料時,辦理人員不是法定代表人或負責人本人,企業應當提交《授權委托書》 |
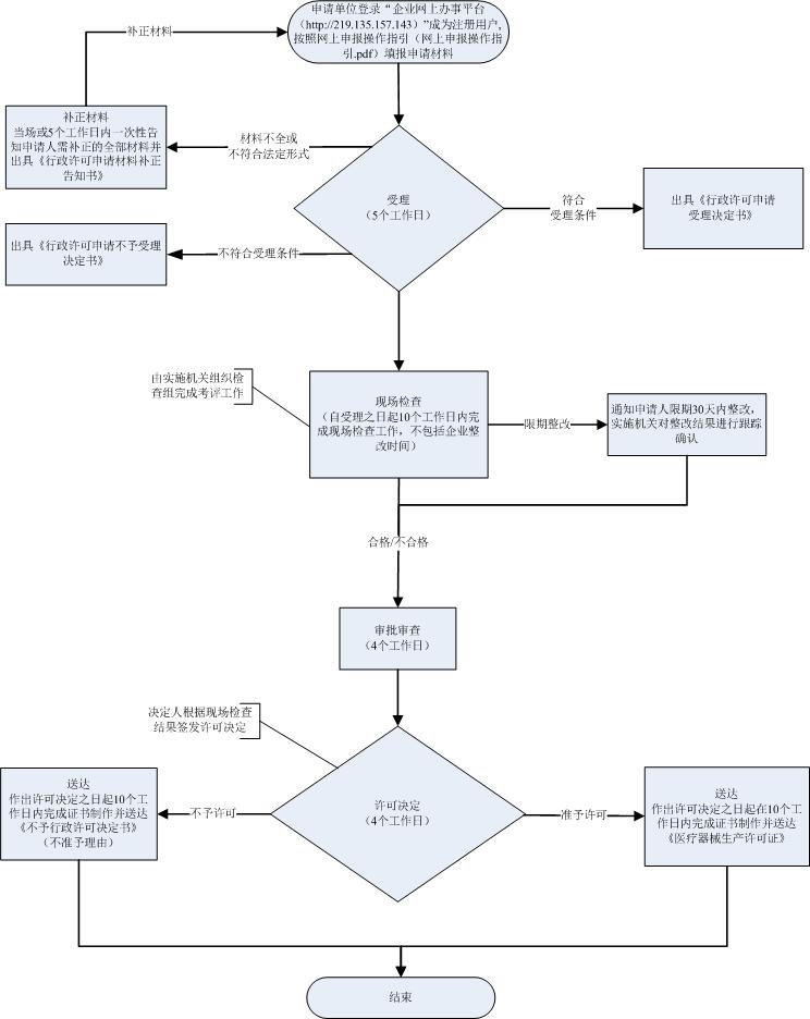
✪辦理依據/ Processing basis

❈特殊環節依據/ Special link basis
名稱 |
說明 |
時限 |
法定辦結時限 |
自受理之日起, 30個工作日(不包括企業整改時間),作出行政許可決定。 | 30(工作日) |
✪辦理依據/ Processing basis
1. 法律法規名稱:《醫療器械生產監督管理辦法》 依據文號:2017年國家食品藥品監督管理總局令第37號第七條、第八條、第九條、第十條、第十三條、第十二條、第十七條、第二十條、第二十二條 |
〠金飛鷹相關服務/ Golden Eagle related services
●延續條件確認 ●申報資料準備 ●申報資料遞交 ●企業現有資料審核及補充 ●相關部門與人員培訓 ●生產現場、倉庫等布置 ●現場檢查前的預檢查 ●現場檢查後的不符合項改善 ●生產許可證進度跟蹤 |
〠結果樣本/ Results the sample

全麵解決您的研發、生產、驗收、營銷全流程問題
practical experience
2000多個二、三類醫械項目經驗沉澱,為你分配做過相同案例的實戰老師。
Professional translation
彙聚7大語種專業翻譯精英,多年醫械行業翻譯經驗,能準確翻譯專業名詞及用語。
Software development
強大的軟件研發團隊,已為集團研發出成熟的項目管理軟件,可提供軟件定製服務。
Group supply chain
嚴選數十個優秀的醫械行業服務機構,可為客戶推薦更實惠的醫械配套服務。
多次創造二三類高風險產品一次性通過的行業紀錄
項目狀態:已結案
項目輔導老師:李老師
項目狀態:已結案
項目輔導老師:車老師
項目狀態:已結案
項目輔導老師:王老師
項目狀態:已結案
項目輔導老師:黃老師